Transkript anzeigen Abspielen Pausieren

Wartezeit und Unverfallbarkeit

Einen Anspruch auf Leistungen bereits nach 36 Monaten zu erwerben – das ist für Pflichtversicherte in der Zusatzversorgung der Kommunalen Versorgungskassen Westfalen-Lippe (kvw-Zusatzversorgung) seit dem 01.01.2018 möglich.

Wie die Voraussetzungen dafür sind und welche Auswirkungen das auf die Anmeldung zur Zusatzversorgung hat, erfahren Sie auf dieser Infoseite.

Neuerungen aufgrund der EU-Mobilitäts-Richtlinie

Kernaussagen der EU-Mobilitätsrichtlinie 
Um die Mobilität der Beschäftigten in der Europäischen Union zu fördern, wurde durch die EU-Richtlinie 2014/50/EU (EU-Mobilitäts-Richtlinie) ab 01.01.2018 die Erfüllung der Anspruchsvoraussetzungen für die betriebliche Altersvorsorge für Arbeitnehmerinnen und Arbeitnehmer erleichtert. Die EU-Mobilitätsrichtlinie wird durch ein eigenes Gesetz auch in deutsches Recht umgesetzt. Die wichtigsten Auswirkungen auf das Zusatzversorgungsrecht sind:

  • Die gesetzliche Unverfallbarkeitsfrist im Gesetz zur Verbesserung der betrieblichen Altersversorgung (Betriebsrentengesetz, BetrAVG wurde von fünf Jahren (60 Monate) auf drei Jahre (36 Monate) verkürzt. 
  • Das Mindestalter für die Unverfallbarkeit wurde von 25 Jahren auf 21 Jahre gesenkt. 
     

Anspruch auf Betriebsrente schon nach 36 Monaten möglich
Folglich besteht gemäß § 1b BetrAVG bereits nach einem 36 Monate dauernden, durchgängigen Arbeitsverhältnis bei einem Arbeitgeber und bei einer Beendigung des Arbeitsverhältnisses nach dem 21. Lebensjahr ein Anspruch auf kvw-Betriebsrente (Betriebsrente wegen Alters, Betriebsrente wegen teilweiser oder voller Erwerbsminderung und Hinterbliebenenerente).
Konkret bedeutet das, dass zur Erreichung der Unverfallbarkeit Zeiten zählen, die für die Wartezeit keine Rolle spielen: Elternzeiten (Versicherungsmerkmal 28), Zeiten der Krankheit ohne Bezüge (Versicherungsmerkmal 40, Fehlzeit) und Zeiten vor Erreichen des 17. Lebensjahres.
Darüber hinaus hat auch die 60-monatige satzungsrechtliche Wartezeit (fünf Jahre) nach § 32 der Satzung der kommunalen Zusatzversorgungskassen Westfalen-Lippe weiterhin Gültigkeit. Hier sind jedoch Umlage-/Pflichtbeitragsmonate notwendig, um die Wartezeit zu erfüllen. Diese können auch bei verschiedenen Arbeitgebern erworben worden sein. 
Hat die Pflichtversicherung schon vor dem 01.01.2018 begonnen und besteht nach dem 01.01.2018 noch drei Jahre fort, besteht ein Anspruch auf Betriebsrente, auch wenn die satzungsrechtliche Wartezeit von 60 Monaten noch nicht erreicht ist. Dies ist auch bei der Anmeldung zur Pflichtversicherung zu berücksichtigen. 

Konsequenz für die Anmeldung zur Pflichtversicherung
Es muss bei jeder Neuanmeldung geprüft werden, ob ein durchgehendes Arbeitsverhältnis theoretisch 36 Monate lang bis zur abschlagsfreien Regelaltersgrenze bestehen kann. Die gesetzliche Unverfallbarkeitsfrist nach § 1b BetrAVG muss in diesem Arbeitsverhältnis erreicht werden können. Anders als bei der satzungsrechtlichen Wartezeit werden Zeiten aus vorherigen Versicherungsverhältnissen hierbei nicht berücksichtigt.

Anpassung der Unverfallbarkeitsfristen im historischen Überblick 
Die Unverfallbarkeitsfristen des BetrAVG wurden in den letzten Jahren mehrfach angepasst und werden in §§ 30f konkretisiert. Zusammengefasst ergibt sich:

Erteilung der Versorgungszusage ( = Versorgungsbeginn)  Mindestalter der/des Versicherten bei Ende des AV  Dauer des Arbeitsverhältnisses bei demselben Arbeitgeber (oder Rechtsvorgänger)
Bis 31.12.2000 35 Mindestens 10 Jahre Pflichtversicherung (PV) oder 12 Jahre Betriebszugehörigkeit und mindestens 3 Jahre PV 
  oder  
  30  5 Jahre Pflichtversicherung ab dem 01.01.2001
Ab 01.01.2001 bis 31.12.2008 30 Mindestens 5 Jahre Pflichtversicherung 
  oder  
  25 5 Jahre Pflichtversicherung ab dem 01.01.2009 
Ab 01.01.2009 bis 31.12.2017 25 Mindestens 5 Jahre Pflichtversicherung 
  oder   
  21  3 Jahre Pflichtversicherung ab dem 01.01.2018 
Ab 01.01.2018  21  Mindestens 3 Jahre Pflichtversicherung 

 

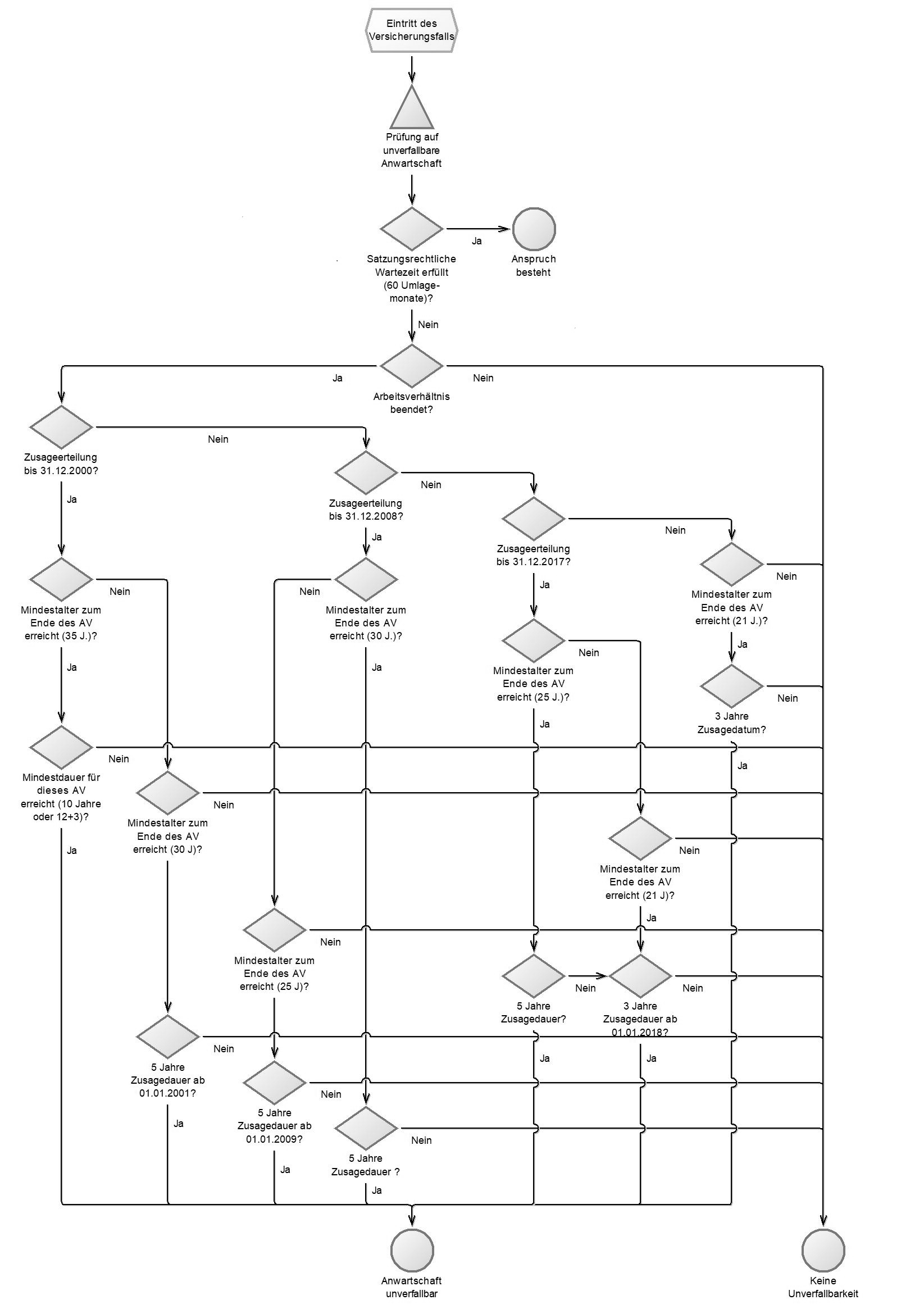
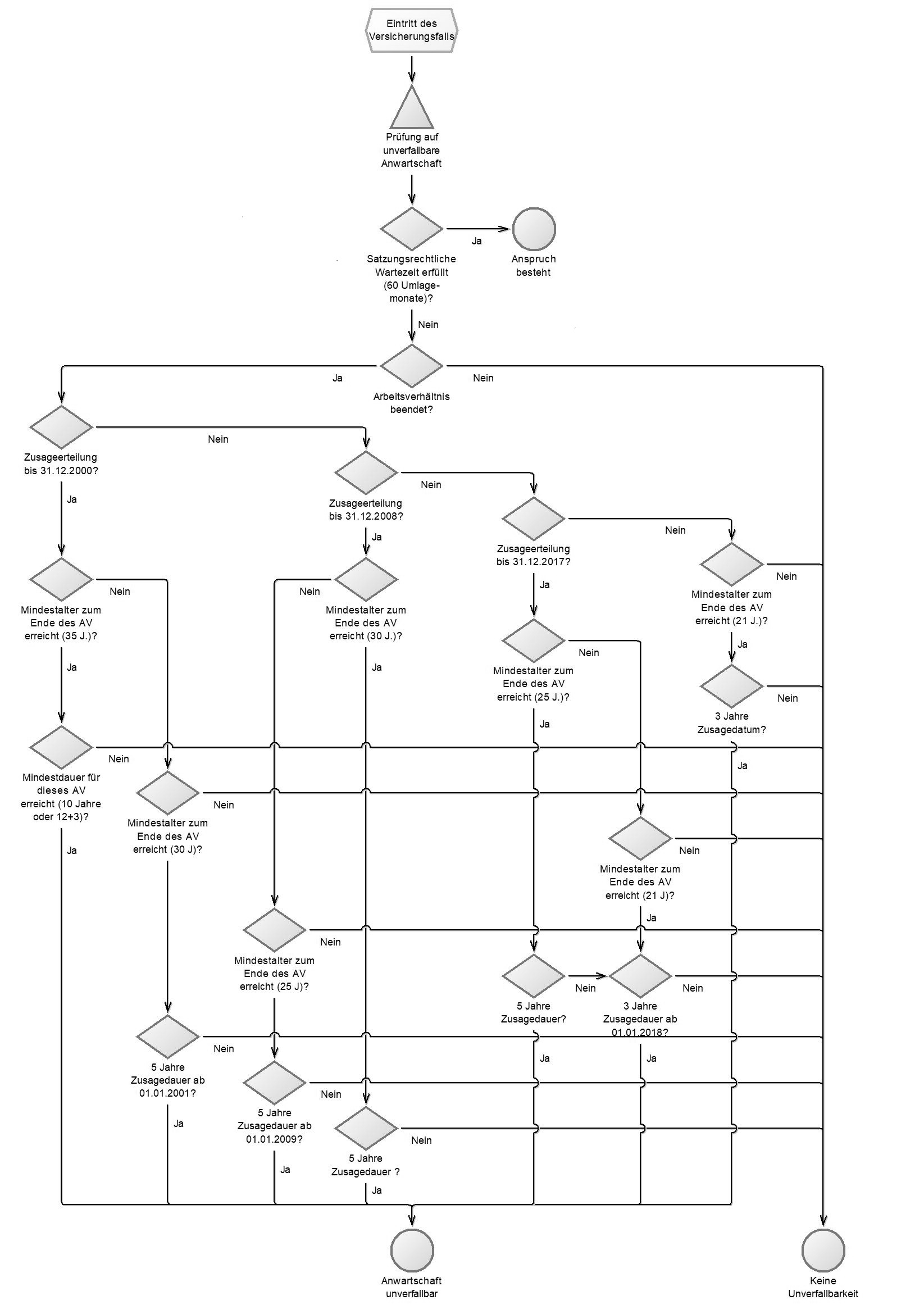
Prüfung auf den Anspruch auf eine kvw-Betriebsrente

Prüfschema 
Anhand des Prüfschemas erfahren Sie, ob eine Versicherte oder ein Versicherter eine satzungsrechtliche oder eine nach dem BetrAVG unverfallbare Anwartschaft auf eine kvw-Betriebsrente hat. Frühere gesetzliche, tarifvertragliche und satzungsmäßige Regelungen sind hier nicht berücksichtigt. 

Fallbeispiel für den Anspruch auf eine Betriebsrente vor 2018: Simone Musterfrau 
Simone Musterfraus Pflichtversicherung besteht in der Zeit vom 01.01.2002 bis 31.12.2007 für 6 Jahre. In dieser Zeit erwarb sie wegen einer längeren Krankheit nur 55 Umlagemonate. Bei Beendigung des Arbeitsverhältnisses durch Kündigung war sie 40 Jahre alt. Besteht eine unverfallbare Anwartschaft nach § 1b des BetrAVG? 

Ihr Vorgehen gemäß Prüfschema 

  • Ist die satzungsmäßige Wartezeit von 60 Umlagemonaten erfüllt?

Nein, daher folgt die Prüfung der Erfüllung der gesetzlichen Unverfallbarkeit nach Betriebsrentenrecht. 

  • Ist das Arbeitsverhältnis beendet?

Ja

  • Wann wurde die Versorgungszusage erteilt?

Mit Beginn der Pflichtversicherung am 01.01.2002.

  • Erreicht die versicherte Person das Mindestalter von 30 Jahren bei Beendigung des Arbeitsverhältnisses?

Ja

  • Wird die Mindestdauer von fünf Jahren für dieses Arbeitsverhältnis erreicht?

Ja

Ergebnis der Prüfung
Auch wenn die satzungsmäßige Wartezeit von 60 Umlagemonaten nicht erfüllt wird, besteht bei Eintritt des Versicherungsfalles eine unverfallbare Anwartschaft nach Betriebsrentenrecht und damit ein Anspruch auf Betriebsrente. 

Prüfung der Versicherungspflicht bei der Anmeldung von älteren Versicherten

Nach der Satzung der kommunalen Versorgungskassen Westfalen-Lippe (kvw-S) besteht Versicherungspflicht für Beschäftigte, die das 17. Lebensjahr vollendet haben und die Wartezeit nach § 32 kvw-S bis zum Erreichen einer abschlagsfreien Regelaltersrente erfüllen können (§ 18 kvw-S), soweit keine Ausnahme nach § 19 kvw-S vorliegt. 
Jedoch muss aufgrund der EU-Mobilitäts-Richtlinie bei der Prüfung der Versicherungspflicht nicht nur auf die satzungsrechtliche Wartezeit, sondern auch auf die gesetzliche Wartezeit nach BetrAVG geachtet werden. 

Fallbeispiel für erreichte Unverfallbarkeit: Karl-Heinz Ostmünsterland
Karl-Heinz Ostmünsterland beginnt sein Beschäftigungsverhältnis am 01.06.2016, er hat keine anderweitigen Vorversicherungszeiten in der Zusatzversorgung. Seine abschlagsfreie Regelaltersrente bekommt er ab dem 01.01.2021. 

Versicherungsabschnitt Umlagemonate  Unverfallbare Monate ab 01.01.2018
01.06.2016 - 31.12.2016 7  
01.01.2017 - 31.12.2017  12  
01.01.2018 - 31.12.2018 12 12
01.01.2019 - 31.12.2019 12 12
01.01.2020 - 31.12.2020 12 12
  55 36

Die satzungsrechtliche Wartezeit von 60 Umlagemonaten wird von Karl-Heinz Ostmünsterland bis zur Regelaltersgrenze nicht erreicht. Nach dem 01.01.2018 wird jedoch die gesetzliche Unverfallbarkeitsfrist von 36 Monaten erfüllt, sodass er zur Zusatzversorgung anzumelden ist und er auch einen Anspruch auf Betriebsrente hat. 


Fallbeispiel für nicht erreichte Unverfallbarkeit: Renate Knapp
Renate Knapps Beschäftigungsverhältnis beginnt am 01.06.2016, sie hat keine anderweitigen Versicherungszeiten in der Zusatzversorgung. Ihre Regelaltersrente erhält sie ab dem 01.07.2020. 

Versicherungsabschnitt Umlagemonate  Unverfallbare Monate ab 01.01.2018
01.06.2016 - 31.12.2016 7  
01.01.2017 - 31.12.2017 12  
01.01.2018 - 31.12.2018 12 12
01.01.2019 - 31.12.2019 12 12
01.01.2020 - 30.06.2020 6 6
  49 30

Renate Knapp erreicht die satzungsrechtliche Wartezeit von 60 Umlagemonaten nicht bis zum Beginn der Regelaltersrente. Nach dem 01.01.2018 hat sie nur 30 unverfallbare Monate, damit wird die gesetzliche Unverfallbarkeitsfrist von 36 Monaten nicht erfüllt. Es erfolgt keine Anmeldung zur Zusatzversorgung. 

Auswirkungen auf den Eheversorgungsausgleich

Die Regelungen für die gesetzliche Unverfallbarkeit finden auch Anwendung im Eheversorgungsausgleichsrecht. Die Anrechte aus der Pflichtversicherung sind dann als ausgleichsreife Anrechte einzubeziehen, wenn zum Zeitpunkt der Auskunftserteilung die gesetzliche Unverfallbarkeitsfrist nach dem Betriebsrentenrecht erfüllt ist. Dies ist bei der Erteilung von Auskünften an die Familiengerichte zu beachten. Durch die Verkürzung der Unverfallbarkeitsfrist werden Anrechte somit früher unverfallbar und damit früher ausgleichsreif nach § 19 Abs. 2 Nr. 1 Versorgungsausgleichsgesetz (VersAusglG). In den meisten Fällen werden jedoch diese Anrechte die Geringfügigkeitsrechte nach § 18 Abs. 3 VersAusglG unterschreiten, so dass kein Ausgleich erfolgen wird.

Wartezeit und Arbeitnehmereigenbeitrag im Abrechnungsverband II

Diese Regelung gilt für den wesentlich geringeren Anteil von Versicherten im Abrechnungsverband II (AV II) der kvw-Zusatzversorgung: Seit dem 01.01.2018 werden erstmals die Versicherten mit einem Arbeitnehmereigenbeitrag an dem vom Arbeitgeber zu zahlenden Pflichtbeitrag beteiligt.
Bei Eintritt des Versicherungsfalles besteht deshalb sofort ein Anspruch auf eine Betriebsrente aus dem Anteil, für den die Arbeitnehmereigenbeiträge entrichtet wurden. Für diesen Anteil ist die Erfüllung einer Wartezeit für eine Altersrente nicht erforderlich.
Ist bei Erwerbsminderungs- und Hinterbliebenenrenten die Wartezeit nicht erfüllt und es wurde ein Arbeitnehmereigenbeitrag entrichtet, ist zunächst der Ablauf einer Wartezeit von 60 Monaten nötig. Erst wenn zwischen dem Beginn des Beschäftigungsverhältnisses und dem Rentenbeginn 60 Monate liegen, ist ein anteiliger Anspruch auf entsprechende Betriebsrente gegeben. 

Sie wünschen weitere Informationen zu anderen Themen?

Zurück zu "Infomaterial"